指南经验网
首页
美食营养
生活百科
知识问答
生活知识
返回
指南经验网
首页
美食营养
游戏数码
手工爱好
生活知识
生活百科
健康养生
运动户外
职场理财
情感交际
母婴教育
时尚美容
知识问答
更多知识
搜索
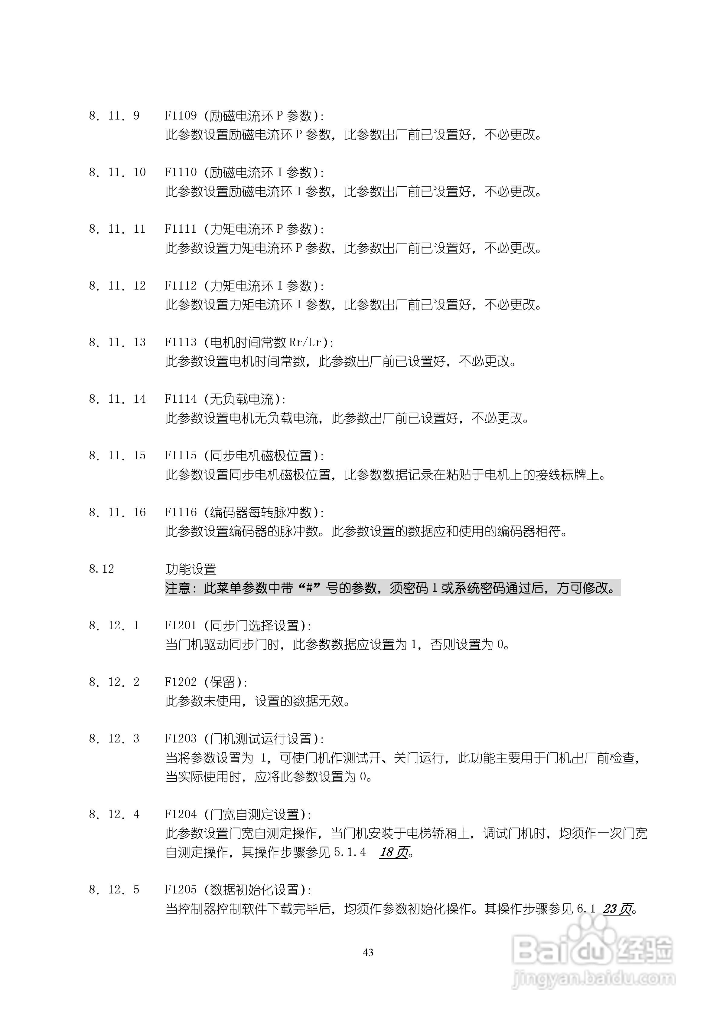
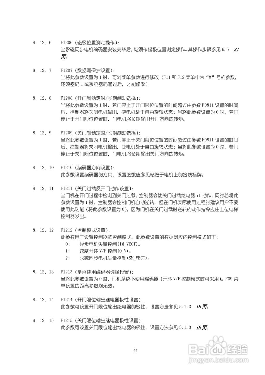
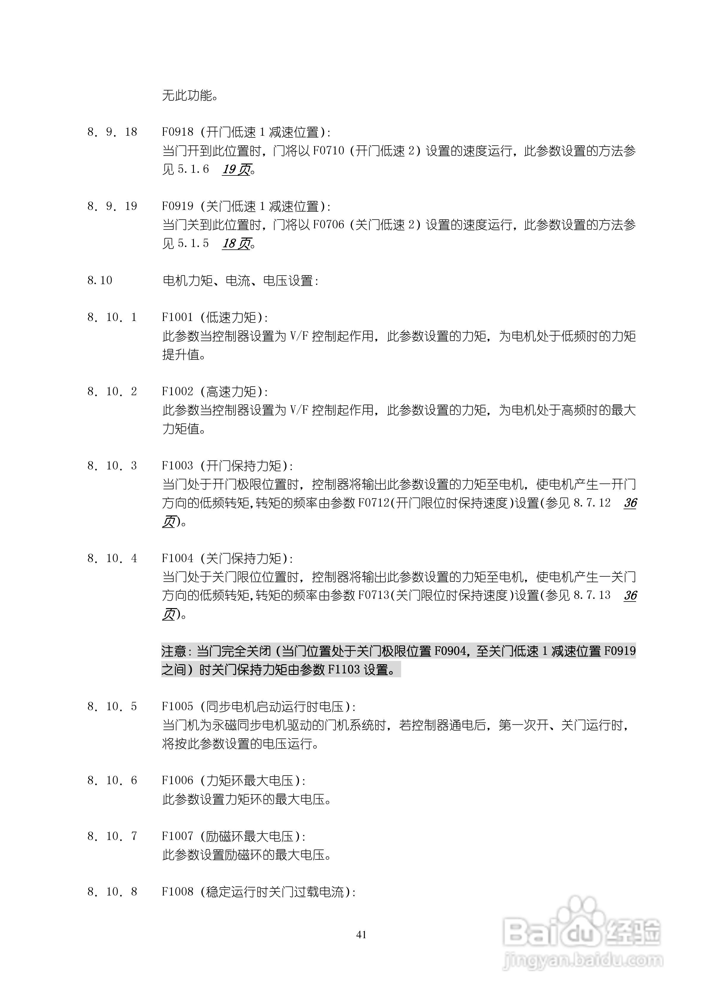
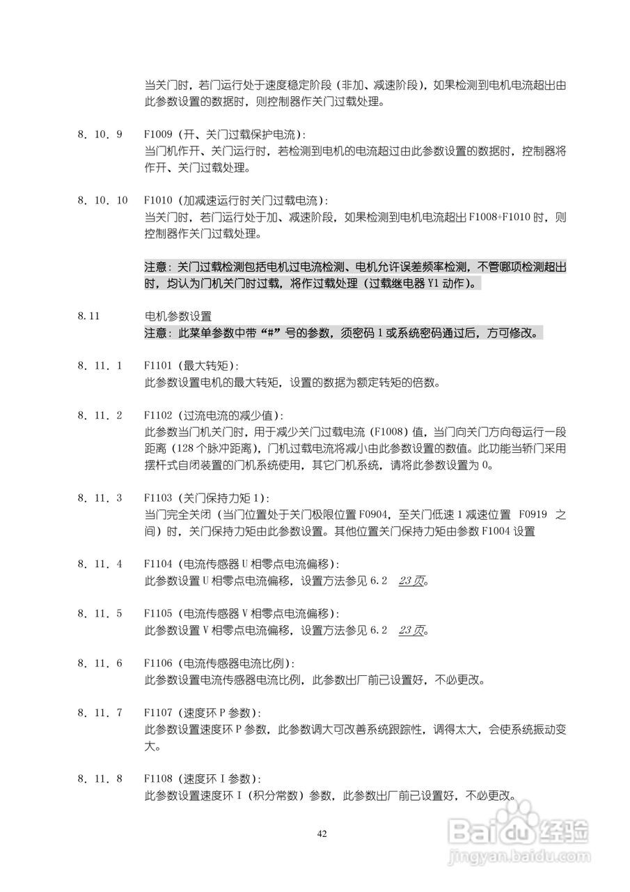
NSFC01-02型电梯专用变频门控制器说明书:[5]
2026-02-12 05:03:49
本篇为《NSFC01-02型电梯专用变频门控制器说明书》,主要介绍该产品的使用方法以及常见故障解决方案。
(共篇)
上一篇:
相关推荐
青菜蛋黄粥怎么做
阅读量:168
活血化瘀药之王不留
阅读量:32
黑芝麻黑米糯米糊
阅读量:192
如何辨别是否为翻新车
阅读量:31
关于HOUSE OF HELLO如何辨别
阅读量:55
猜你喜欢
宝宝起痱子怎么办
赛艇运动起源于哪里
黑枸杞泡水喝的正确方法
怎么修改路由器密码
如何去眼袋
如何培养孩子
证书过期了怎么重安装
ae模板怎么用
如何让头发长
cad如何标注尺寸
猜你喜欢
旅游景点大全介绍
docx文件怎么打开
如何发面蒸包子
如何恢复微信删除的聊天记录
用手机如何赚钱
iphone铃声怎么设置
罗马数字怎么输入
如何学好化学
手起皮是怎么回事
如何学习英语