指南经验网
首页
美食营养
生活百科
知识问答
生活知识
返回
指南经验网
首页
美食营养
游戏数码
手工爱好
生活知识
生活百科
健康养生
运动户外
职场理财
情感交际
母婴教育
时尚美容
知识问答
更多知识
搜索
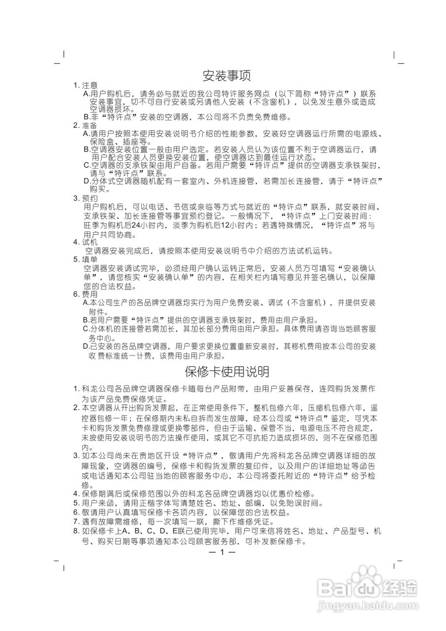
科龙空调柜机KFR-51LW/VL-N2使用安装说明书:[1]
2026-02-13 08:45:38
(共篇)
下一篇:
相关推荐
支付宝被自动扣款了怎么办啊?
阅读量:43
支付宝被盗了应该怎么办?只需三步,轻松找回
阅读量:153
支付宝电话怎么转人工?
阅读量:183
支付宝的钱让别人转走了怎么办
阅读量:81
使用支付宝遇到问题,怎么联系客服
阅读量:85
猜你喜欢
热伤风怎么办
安琪酵母怎么用
怎么知道自己怀孕
小米怎么恢复出厂设置
黑龙江省博物馆
发型图片女短发
实验方案怎么写
惧怕的近义词
气质发型
男生发型大全
猜你喜欢
高尚的近义词是什么
芝麻信用分怎么贷款
悦耳的近义词是什么
地方教育费附加怎么算
初中文学常识
儿童节英语怎么说
鼻子歪怎么办
飞度怎么样
慎重的近义词
公务员常识40000道