指南经验网
首页
美食营养
生活百科
知识问答
生活知识
返回
指南经验网
首页
美食营养
游戏数码
手工爱好
生活知识
生活百科
健康养生
运动户外
职场理财
情感交际
母婴教育
时尚美容
知识问答
更多知识
搜索
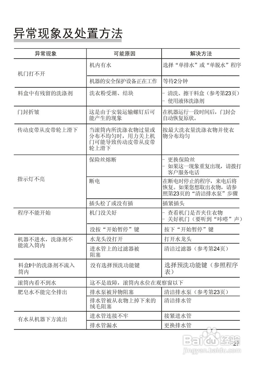
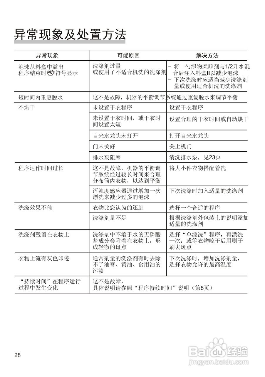
西门子WD7125洗衣机使用说明书:[3]
2026-02-17 04:35:00
(共篇)
上一篇:
|
下一篇:
相关推荐
最香最好吃的肉片打卤面
阅读量:63
主人假装不在家,猫猫不但鸠占鹊巢爬上床。。
阅读量:97
如何做出顺德美食鲮鱼煎酿辣椒?
阅读量:37
MacBook Pro中如何升级迅雷
阅读量:96
使用CAD绘制生活垃圾管道输送终点站
阅读量:35
猜你喜欢
女孩的名字大全
塔防游戏大全
被蝎子蛰了怎么办
打屁股的作文大全
普希金简介
儿歌大全视频
油画棒画图片大全
少儿手工制作大全
7座商务车大全
倪大红个人资料简介
猜你喜欢
2345影视大全下载
泰剧国语版电视剧大全
装修公司名称大全
排骨做法大全
accompany怎么读
牙疼怎么止疼最快
bt种子怎么用
舞蹈图片大全
早餐粥的做法大全
曲谱大全