指南经验网
首页
美食营养
生活百科
知识问答
生活知识
返回
指南经验网
首页
美食营养
游戏数码
手工爱好
生活知识
生活百科
健康养生
运动户外
职场理财
情感交际
母婴教育
时尚美容
知识问答
更多知识
搜索
能高HNJBC-7002微机继电保护测试仪说明书:[1]
2026-02-16 15:12:34
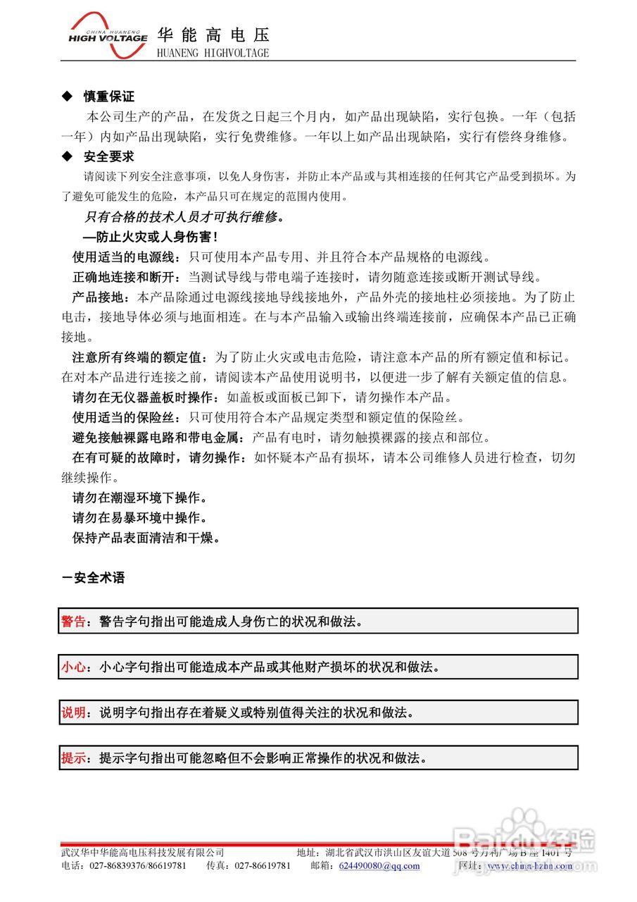
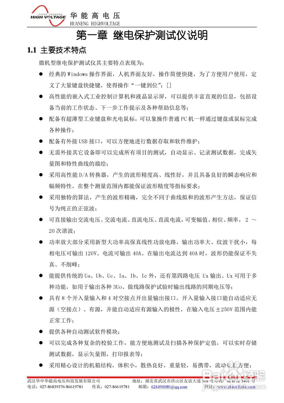
本篇为《能高HNJBC-7002微机继电保护测试仪说明书》,主要介绍该产品的使用方法以及常见故障解决方案。
(共篇)
下一篇:
相关推荐
能高HNJBC-7002微机继电保护测试仪说明书:[2]
阅读量:46
能高HNJBC-7002微机继电保护测试仪说明书:[4]
阅读量:157
能高HNJBC-6006微机继电保护测试仪说明书:[12]
阅读量:152
能高HNJBC-6006微机继电保护测试仪说明书:[8]
阅读量:35
能高HNWS-602微机继电保护测试仪使用说明书:[1]
阅读量:76
猜你喜欢
驾照扣分什么时候清零
欧盟是什么意思
1975年属什么
rpm是什么意思
内能是什么
春风像什么
卧薪尝胆是什么意思
幼稚是什么意思
cover是什么意思
1990年是什么命
猜你喜欢
文昌是什么意思
奶酪是什么
口是心非什么意思
脚跟痛是什么原因
大学是什么
激动的近义词是什么
满五唯一是什么意思
8月14日是什么节
出虚汗是什么原因
黔驴技穷是什么意思