指南经验网
首页
美食营养
生活百科
知识问答
生活知识
返回
指南经验网
首页
美食营养
游戏数码
手工爱好
生活知识
生活百科
健康养生
运动户外
职场理财
情感交际
母婴教育
时尚美容
知识问答
更多知识
搜索
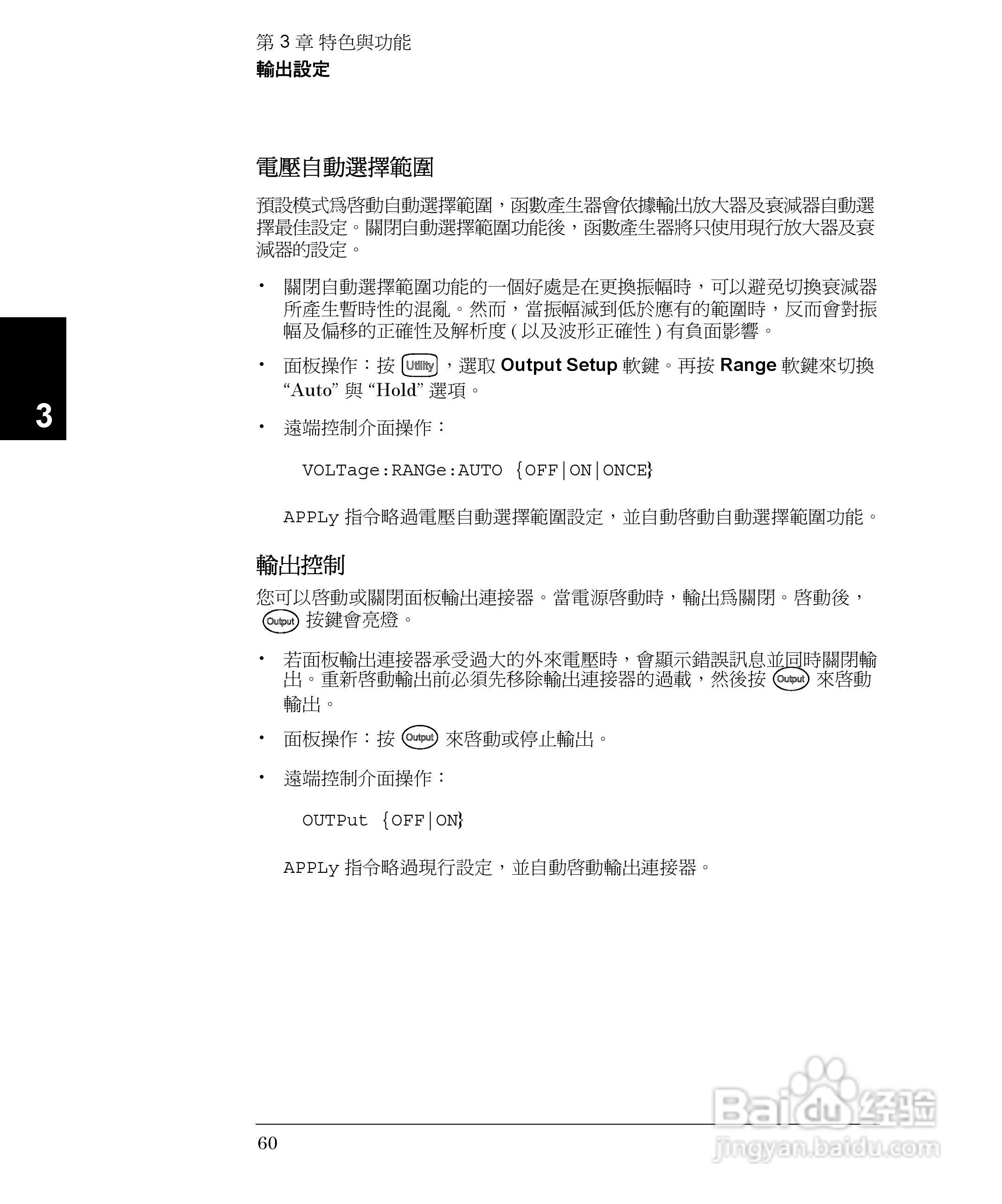
33250A任意波形产生器操作手册:[6]
2026-02-18 20:53:43
本篇为《33250A任意波形产生器操作手册》,主要介绍该产品的使用方法以及常见故障解决方案。
(共篇)
上一篇:
|
下一篇:
相关推荐
33250A任意波形产生器操作手册:[32]
阅读量:48
33250A任意波形产生器操作手册:[29]
阅读量:89
33250A任意波形产生器操作手册:[27]
阅读量:84
33250A任意波形产生器操作手册:[22]
阅读量:44
33250A任意波形产生器操作手册:[34]
阅读量:56
猜你喜欢
特色家常菜
解酒最快的方法
怎么格式化硬盘
风疹的治疗方法
耳机有电流声怎么办
臀位怎么纠正
加油图片大全励志图片
路人女主的养成方法
怎么改变图片大小kb
中耳炎治疗最佳方法
猜你喜欢
晒斑的去除自然方法
左胸痛是怎么回事
贾冰小品大全
鸡眼膏怎么用
删除账单要人脸识别怎么解除
手机网速太慢怎么办
教育科学研究方法
蔬菜保鲜方法
拳皇怎么放技能
肛裂的最佳治疗方法