指南经验网
首页
美食营养
生活百科
知识问答
生活知识
返回
指南经验网
首页
美食营养
游戏数码
手工爱好
生活知识
生活百科
健康养生
运动户外
职场理财
情感交际
母婴教育
时尚美容
知识问答
更多知识
搜索
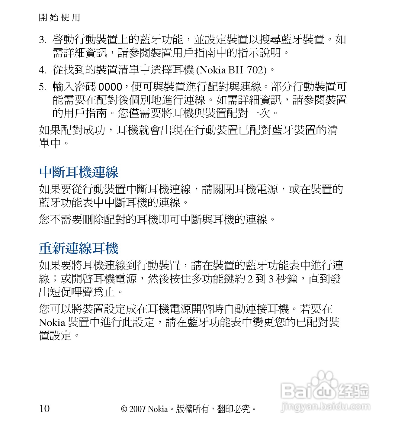
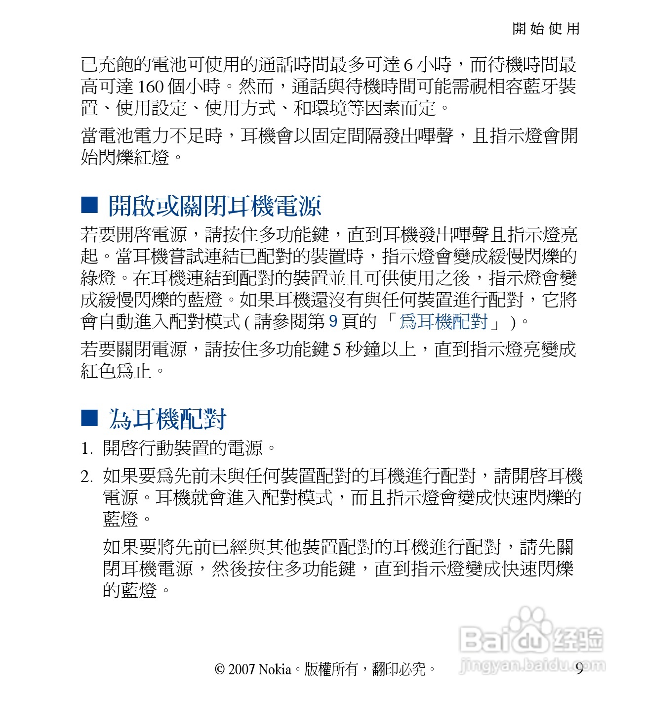
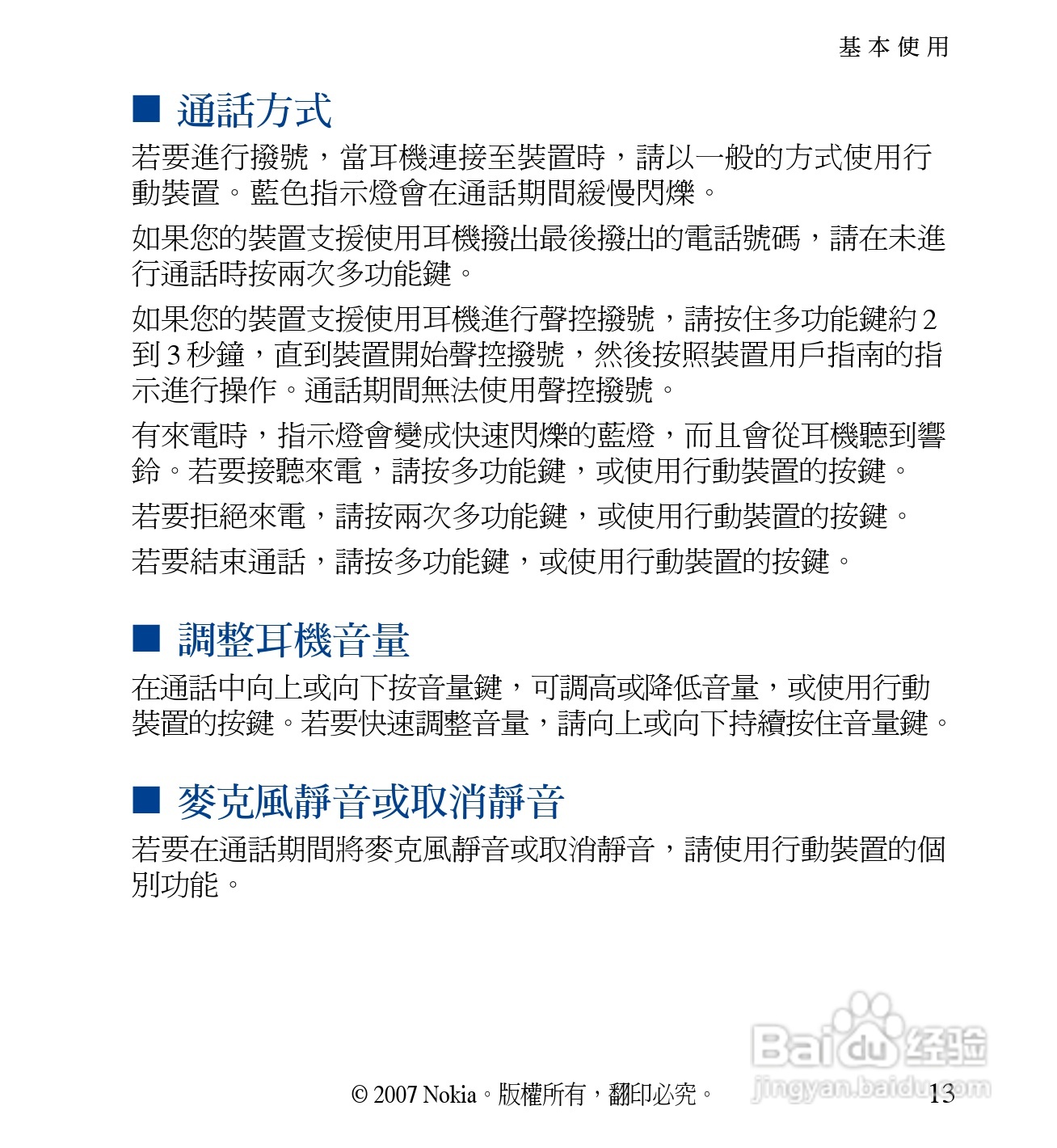
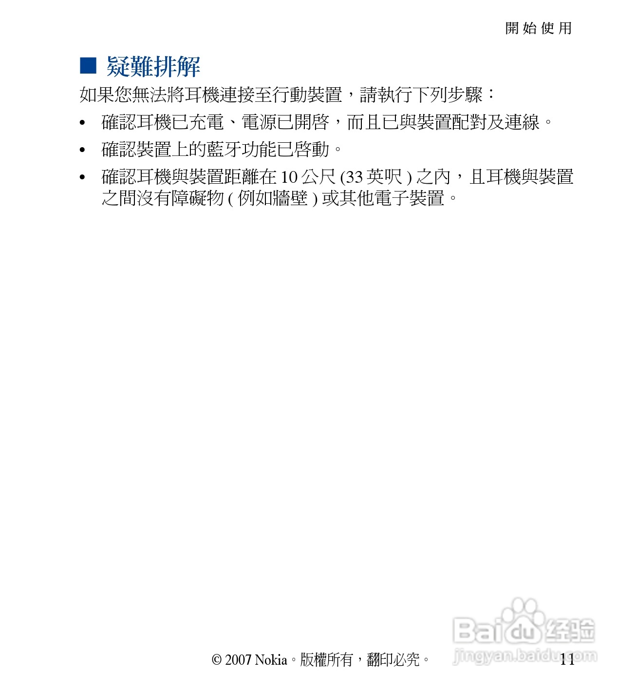
诺基亚 BH-702蓝牙耳机中文使用手册:[6]
2026-02-13 18:43:34
本篇为《诺基亚 BH-702蓝牙耳机中文使用手册》,主要介绍该产品的使用方法以及常见故障解决方案。
(共篇)
上一篇:
|
下一篇:
相关推荐
诺基亚 BH-702蓝牙耳机中文使用手册:[7]
阅读量:136
诺基亚 BH-902蓝牙耳机中文使用手册:[6]
阅读量:123
诺基亚 BH-902蓝牙耳机中文使用手册:[8]
阅读量:71
诺基亚 BH-503蓝牙耳机中文使用手册:[1]
阅读量:162
诺基亚 BH-902蓝牙耳机中文使用手册:[11]
阅读量:64
猜你喜欢
耳的笔顺怎么写
鸡肉怎么炒好吃又嫩
钝角三角形的高怎么画
毛孔粗大怎么办
元旦用英语怎么说
un拼音怎么读音声音
海明威为什么自杀
英雄联盟为什么进不去
行间距怎么设置
牙痛怎么办快速止痛
猜你喜欢
眼睛散光怎么恢复
借呗怎么开通
刺猴怎么治疗能根除
怎么回事
龚怎么读
贻怎么读
干黄花菜怎么做好吃
腊鸭腿怎么做好吃
顿号在键盘上怎么打
吃牛排怎么拿刀叉