指南经验网
首页
美食营养
生活百科
知识问答
生活知识
返回
指南经验网
首页
美食营养
游戏数码
手工爱好
生活知识
生活百科
健康养生
运动户外
职场理财
情感交际
母婴教育
时尚美容
知识问答
更多知识
搜索
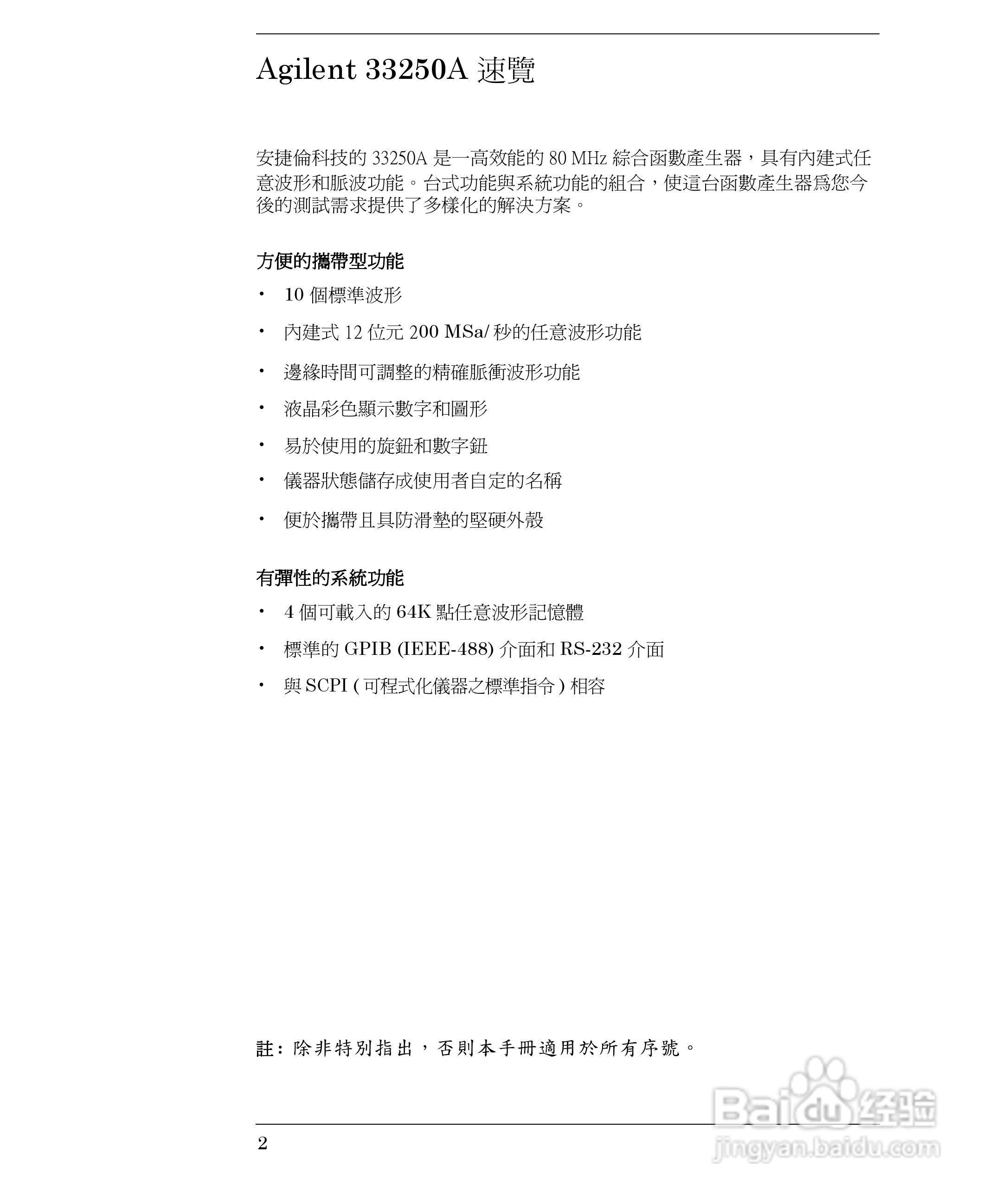
33250A任意波形产生器操作手册:[1]
2026-02-19 04:46:40
本篇为《33250A任意波形产生器操作手册》,主要介绍该产品的使用方法以及常见故障解决方案。
(共篇)
下一篇:
相关推荐
33250A任意波形产生器操作手册:[24]
阅读量:73
33250A任意波形产生器操作手册:[34]
阅读量:131
33250A任意波形产生器操作手册:[27]
阅读量:116
33250A任意波形产生器操作手册:[26]
阅读量:97
33250A任意波形产生器操作手册:[32]
阅读量:81
猜你喜欢
验光单怎么看
橄榄核怎么盘
尿频怎么办
购房合同丢了怎么办
高血压怎么治
职业价值观怎么写
祝老师的祝福语怎么写
腰闪了怎么办
薄荷怎么养
dwg文件怎么打开
猜你喜欢
斗鱼怎么开直播
论文参考文献怎么标注
下划线怎么输入
排卵试纸怎么用
toes怎么读
考研政治怎么复习
专升本怎么报名
宝岛眼镜怎么样
感冒鼻塞怎么办
毛囊炎是怎么引起的