指南经验网
首页
美食营养
游戏数码
知识问答
生活知识
返回
指南经验网
首页
美食营养
游戏数码
手工爱好
生活知识
健康养生
运动户外
职场理财
情感交际
母婴教育
时尚美容
知识问答
搜索
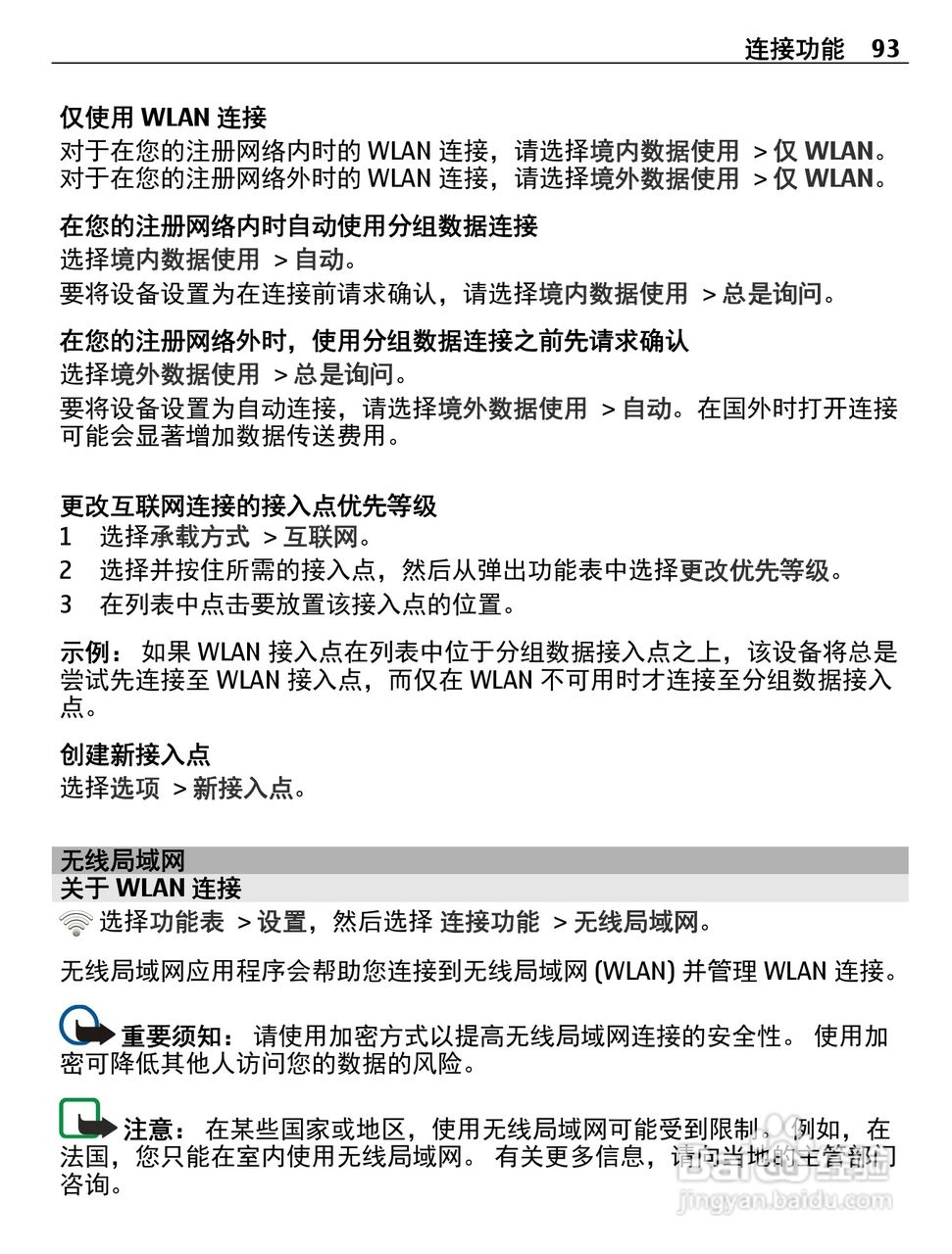
诺基亚X7-00手机使用说明书:[10]
2026-02-13 17:34:16
(共篇)
上一篇:
|
下一篇:
相关推荐
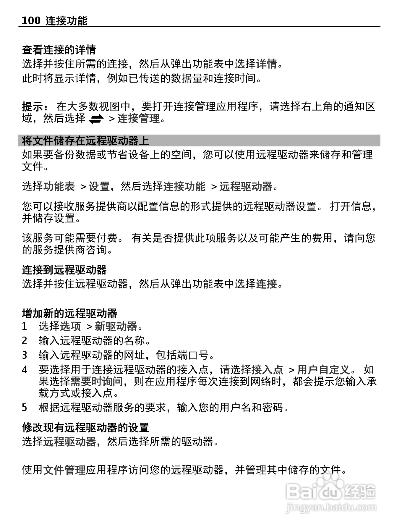
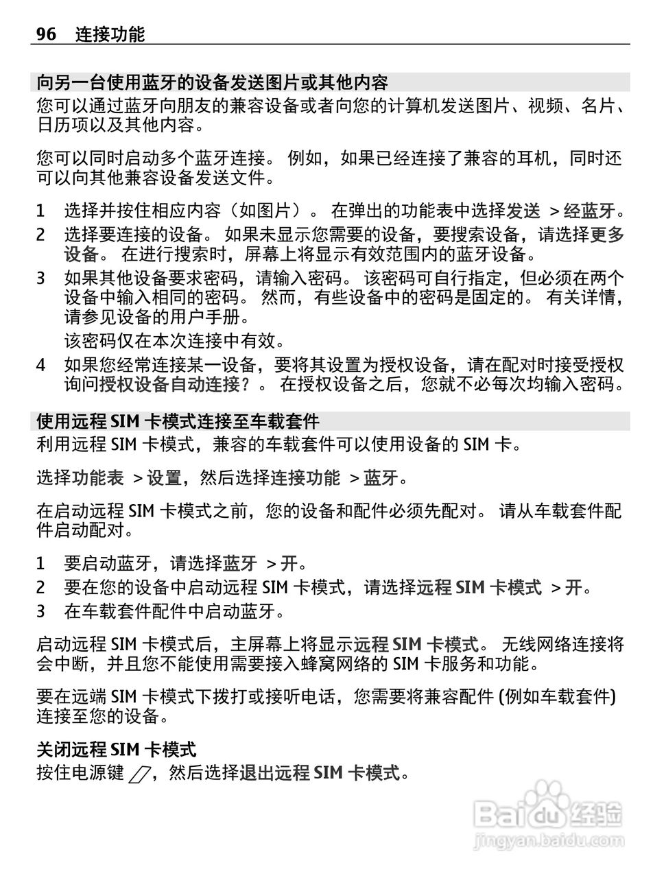
诺基亚X7-00手机使用说明书:[11]
阅读量:105
诺基亚x7手机怎么样
阅读量:160
诺基亚x7怎么换电池
阅读量:151
诺基亚X7字体怎么变粗
阅读量:167
诺基亚新105怎么装手机卡
阅读量:144
猜你喜欢
商标怎么注册
提前还房贷利息怎么算
我的世界熔炉怎么点火
怎么开淘宝
反酸水是怎么回事
怎么推广产品
小腹下坠疼痛怎么回事
tcl空调质量怎么样
开方怎么算
手动挡的车怎么开
猜你喜欢
怎么打拼音带声调
防辐射服怎么洗
卡西欧手表怎么调日期
我的世界怎么建房子
小米平衡车怎么样
蚂蚁微贷怎么申请
烙馅饼的面怎么和
怎么看自己手机号码
怎么做豆腐脑
ps怎么添加字体