指南经验网
首页
美食营养
生活百科
知识问答
生活知识
返回
指南经验网
首页
美食营养
游戏数码
手工爱好
生活知识
生活百科
健康养生
运动户外
职场理财
情感交际
母婴教育
时尚美容
知识问答
搜索
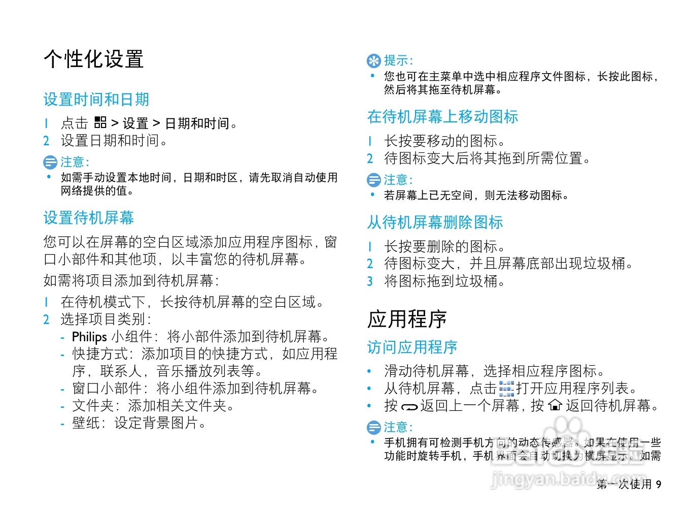
飞利浦W920手机使用说明书:[1]
2026-02-25 14:15:58
(共篇)
下一篇:
相关推荐
飞利浦W920手机使用说明书:[3]
阅读量:155
飞利浦W920手机使用说明书:[4]
阅读量:47
飞利浦电动牙刷怎么拆
阅读量:80
飞利浦W920手机使用说明书:[2]
阅读量:27
LG KV920手机使用说明书:[1]
阅读量:143
猜你喜欢
莫衷一是是什么意思
什么是单项式
怀孕初期有什么症状及反应
poor是什么意思
推特是什么意思
glass是什么意思
父爱是什么
刑拘是什么意思
大连有什么好玩的地方
twitter是什么
猜你喜欢
早搏是什么意思
长圆脸适合什么发型
loft是什么意思
什么东西辟邪
脚宽的人适合穿什么鞋
broken是什么意思
论语是一部什么著作
唐卡是什么
什么是一元一次方程
especially是什么意思