指南经验网
首页
美食营养
生活百科
知识问答
生活知识
返回
指南经验网
首页
美食营养
游戏数码
手工爱好
生活知识
生活百科
健康养生
运动户外
职场理财
情感交际
母婴教育
时尚美容
知识问答
更多知识
搜索
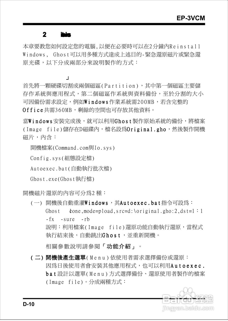
磐正EP-3VCM型主板说明书:[7]
2026-02-15 08:56:56
本篇为《磐正EP-3VCM型主板说明书》,主要介绍该产品的使用方法以及常见故障解决方案。
(共篇)
上一篇:
|
下一篇:
相关推荐
磐正EP-3VCM型主板说明书:[3]
阅读量:192
磐正EP-3VCM型主板说明书:[4]
阅读量:95
磐正EP-4SDA型主板说明书:[7]
阅读量:134
磐正EP-8K7A+型主板说明书:[7]
阅读量:59
磐正EP-4BDM+型主板说明书:[7]
阅读量:147
猜你喜欢
重装机兵2重制版攻略
红与黑简介
科学的减肥方法
摇怎么组词
ie浏览器升级怎么升
减肥反弹
周杰伦简介
侠客风云传秦红殇攻略
康佳洗衣机怎么样
鬼泣5攻略
猜你喜欢
怎么才能在网上赚钱
小米路由器怎么用
手机游戏攻略
三亚旅游住宿攻略
红烧桂鱼
减肥餐食谱大全
什么茶减肥
海贼无双3攻略
dnf鬼剑士时装搭配
晚饭吃什么能减肥